必威BET·WAY(西汉姆联)官方网站

重磅!2024年中国及31省市电动汽车充电桩行业政策汇总及解读(全)-必威(bet·way)
必威BET·WAY(西汉姆联)官方网站 - 新能源电动充电设备专家
必威(bet·way)

扫一扫咨询详情

全国咨询热线:

0771-3490326
当前位置: 主页 > 新闻必威 > 行业新闻
新闻必威News

联系热线

0771-3490326

微信号:xinnengyuan
手 机:13987856920
邮 箱:965633202@qq.com
地 址:广西省南宁市兴宁区南梧公路189号

重磅!2024年中国及31省市电动汽车充电桩行业政策汇总及解读(全)

发布时间:2025-09-14人气:

  在全球能源危机与环境问题日益严峻的背景下,新能源汽车作为低碳、环保的出行方式,正逐步成为未来交通的重要趋势。而充电桩作为新能源汽车的“能量补给站”,是新能源汽车发展的基本保障,其建设与发展对于推动新能源汽车的普及与应用具有不可估量的价值。2015年9月,国务院办公厅发布《关于加快电动汽车充电基础设施建设的指导意见》,第一次明确了充电桩行业的政策方向。随后,国家相关部门纷纷出台政策推动充电桩在居民区、办公区及公共区域充电桩的建设。

重磅!2024年中国及31省市电动汽车充电桩行业政策汇总及解读(全)(图1)

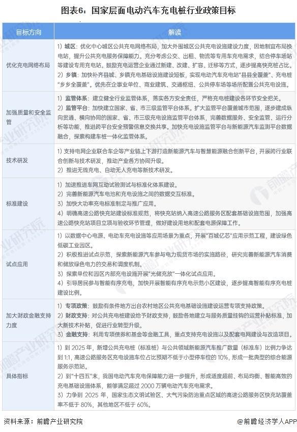
  在全球能源危机与环境问题日益严峻的背景下,新能源汽车作为低碳、环保的出行方式,正逐步成为未来交通的重要趋势。而充电桩作为新能源汽车的“能量补给站”,其建设与发展对于推动新能源汽车的普及与应用具有不可估量的价值。近年来,国务院、发改委、科技部等部门陆续出台了多项政策规划支持其发展。截至2024年11月,我国电动汽车充电桩行业相关政策汇总如下:

  2021年以来,国务院、发改委等部门相继印发《关于进一步提升电动汽车充电基础设施服务保障能力的实施意见》《“十四五”新型城镇化实施方案》《关于进一步构建高质量电基础设施体系的指导意见》等政策,针对电动汽车充电桩行业存在的突出问题和薄弱环节,在充电网络布局、安全监管、技术研发、标准建设、试点应用等方面提出了相应规划,引导行业加强技术攻关、提升产品性能,促进电动汽车充电桩行业高质量发展。

重磅!2024年中国及31省市电动汽车充电桩行业政策汇总及解读(全)(图2)

  地方政府层面,为了响应国家号召,各省市积极印发有关政策通知推动电动汽车充电桩行业的发展。截至2024年11月,各重点省市电动汽车充电桩行业的相关政策汇总如下:

  目前,全国各省、市、自治区已基本出台当地“十四五”时期电动汽车充电桩相关的产业规划。北京市、上海市、广东省、浙江省、江苏省等全国绝大多数省、市、自治区在“十四五”时期的发展规划中,对充电桩数量、充电站数量、车桩比等指标提出了具体的发展目标及规划:

重磅!2024年中国及31省市电动汽车充电桩行业政策汇总及解读(全)(图3)

  更多本行业研究分析详见前瞻产业研究院《中国电动汽车充电桩行业市场前瞻与投资战略规划分析报告》

  同时前瞻产业研究院还提供产业新赛道研究、投资可行性研究、产业规划、园区规划、产业招商、产业图谱、产业大数据、智慧招商系统、行业地位证明、IPO咨询/募投可研、专精特新小巨人申报、十五五规划等解决方案。如需转载引用本篇文章内容,请注明资料来源(前瞻产业研究院)。

  更多深度行业分析尽在【前瞻经济学人APP】,还可以与500+经济学家/资深行业研究员交流互动。更多企业数据、企业资讯、企业发展情况尽在【企查猫APP】,性价比最高功能最全的企业查询平台。

  特别声明:以上内容(如有图片或视频亦包括在内)为自媒体平台“网易号”用户上传并发布,本平台仅提供信息存储服务。

  “执行任务时因故迫降”!海南悬赏10万元呼吁广大船东船长搜寻无人机(编号:GS0117)!当地:目前还没找到

  西贝店长回应“罗永浩吐槽一个馒头21块”:前些年的产品目前已下架,个头比普通馒头大

  老父亲亲手将他送到警察局!子弹刻字、聊天室炫耀,22岁刺杀嫌犯极端化轨迹曝光

  实探罗永浩就餐的西贝门店:40余桌基本坐满,老罗包间上午10点就被预定,有顾客大喊“特意来支持贾总”

  恪守原则和底线岁张曼玉定居法国农村!戴LV眼镜钻鸡窝收鸡蛋,和农妇没啥区别

  22岁美国学霸成柯克枪案嫌犯:从小玩枪,玩转网络,扬言“宁愿自杀不投案”

  锐评Model YL:日均订单破万的六座特斯拉比理想i8和乐道L90好?

在线客服
服务热线

服务热线

0771-3490326

微信咨询
返回顶部